数据驱动解决方案
在小小宇宙,我们运用数据驱动的报告体系提供可行洞见,以提升学生表现并保持家长信息同步。通过分析关键指标,我们帮助教育机构追踪进展、识别优化空间,并提供定制化建议以促进学习成效。我们能够为每位学生建立跟踪其关键成长指标的专属数据库。
学生数据看板
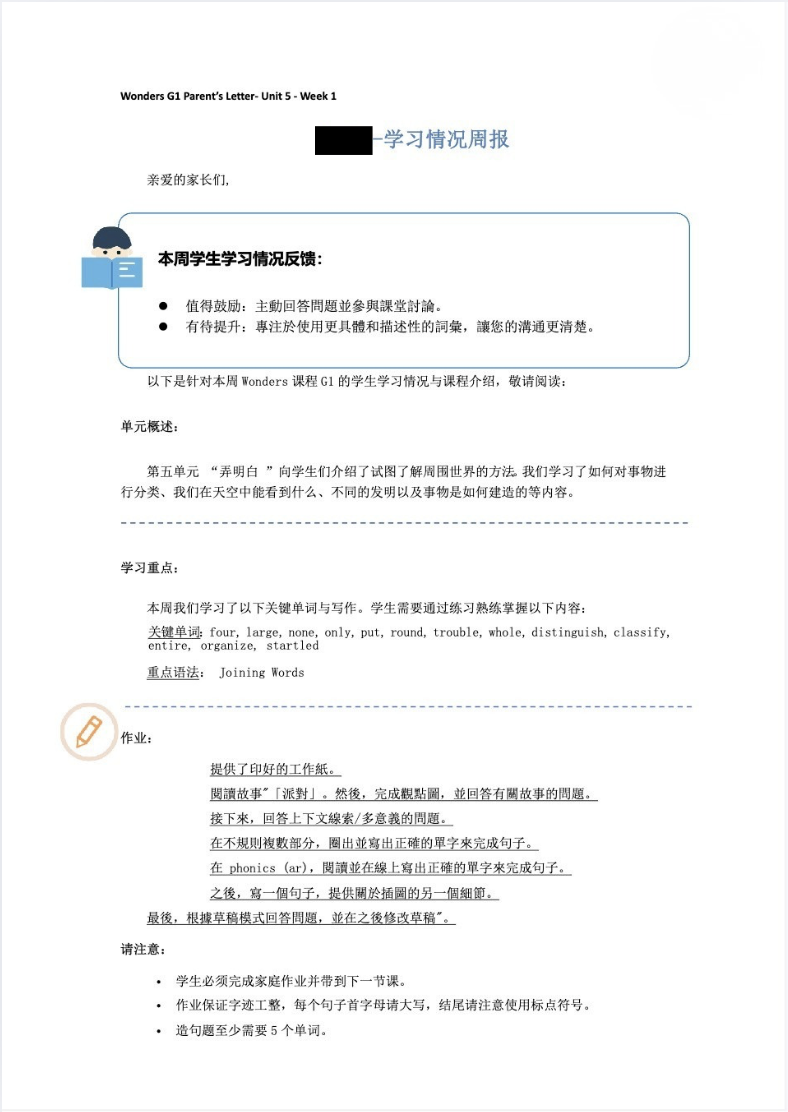
我们开发了基于 Microsoft Excel 的数据看板,以协助合作伙伴追踪学生在各课程及年级中的表现。该看板涵盖学生的拼写、写作、口语评估数据、所获数字徽章以及各单元课业表现。

我们数据驱动方案的优势
‣提升学生表现
持续监测突出优势与待改进领域,助力制定个性化学习方案以实现更优成果。‣透明的家校沟通
详细的进度报告为家长提供关于子女学业成就与挑战的精准、实时信息。‣赋能教育工作者
基于数据的洞察帮助教师作出有据可依的教学决策,优化教学策略并支持学生成长。总而言之
这一体系有助于建立责任明晰、成果可衡量的教育生态,在提升报告流程效率的同时,增强家长与相关方的信任感。
希望我们为您构建系统化数据看板与报告?
立即联系我们!

电话:
+86 18621792706
Small World (Chinese)
Small World 提供全球教育解决方案:涵盖儿童教育项目、定制化教案、教师培训、教育咨询及数据驱动的智慧校园服务
https://user-assets.sxlcdn.com/images/425081/FnRti5jfRRVUuOB-MqpHK-DhnNPw.jpg?imageMogr2/strip/auto-orient/thumbnail/1200x630>/format/png